一、重点提示
1. 研究生网上选课,请登录研究生院主页,点击右下侧的“爱体育网投管理系统”图标,选择“全日制研究生信息系统登录”进行登录。浏览器推荐使用Google Chrome。
3. 若课程选课状态为候选志愿,建议可先去听课,以保证课程学习的完整性。各阶段选课结束后,请务必上网查询并确认个人选课结果。
4. 选课期间,全校性的公共课选课事宜请咨询研究生培养处(联系电话:87951396),专业培养方案、个人学习计划制定及审核、专业课选课、管理信息系统登录密码等事宜请咨询所在学院(系)研究生科。
5. 符合研究生学位英语课程免修申请条件的研究生需在网上选课期间(夏季补退选阶段除外)在选课系统中申请研究生学位英语课程免修、登记证书信息,并在规定的时间内(请及时关注研究生院主页最新通知)到指定地点进行现场免修确认。
6. 具备选课资格的本科生选研究生课程安排在补(退)选阶段。研究生选本科生课程安排在第三、四阶段,具体安排及咨询方式请见“关于2013-2014学年春夏学期本科课程选课的通知”(http://bksy.zju.edu.cn/redir.php?catalog_id=711393&object_id=956710)。
7. 特别提醒:请拟于2014年6月毕业的研究生务必按培养方案要求对本人课程修读情况进行检查,尤其注意培养方案是否要求必修公共素质类课程至少一门,若有此要求且未修读该门课程,请务必在春季学期选修相关公共素质类课程(公共素质课清单)。
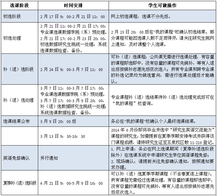
二、选课日程安排
本次选课分初选、补(退)选、夏季补(退)选三个阶段,具体时间安排详见下表。
研究生培养处
2014.1.14

