一、重点提示
1. 研究生网上选课,请登录研究生院主页,点击右下侧的“爱体育网投管理系统”图标,选择“全日制研究生信息系统登录”进行登录。浏览器推荐使用Google Chrome。
2. 选课前请仔细阅读研究生网上选课须知、研究生网上选课指南及网上选课流程。
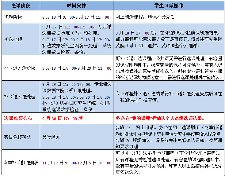
3. 若课程选课状态为候选志愿,建议可先去听课,以保证课程学习的完整性。各阶段选课结束后,请务必上网查询并确认个人最终选课结果。
4. 选课期间,全校性的公共课选课事宜请咨询研究生培养处(联系电话:87951396),专业培养方案、个人学习计划制定及审核、专业课选课、管理信息系统登录密码等事宜请咨询所在学院(系)研究生科。
5. 符合研究生学位英语课程免修申请条件的研究生需在网上选课期间(冬季补退选阶段除外)在选课系统中申请研究生学位英语课程免修、登记证书信息,并在规定的时间内(请及时关注研究生院主页最新通知)到指定地点进行现场免修确认。
6. 具备选课资格的本科生选研究生课程安排在补(退)选阶段。研究生选本科生课程安排在第三、四阶段,具体安排及咨询方式请见“关于2014-2015学年秋冬学期本科课程选课安排的通知”(http://bksy.zju.edu.cn/redir.php?catalog_id=711393&object_id=1003157)。



