一、重点提示
1. 研究生网上选课,请登录研究生院主页,点击“管理系统”,选择“全日制研究生信息系统登录”进行登录。浏览器推荐使用Google Chrome。
2. 进修生(指同等学力申请博士学位和校际协议进修生,进修编号以B或JX或E或LX开头) 选课具体通知请见“2017-2018学年秋冬学期进修生选课通知”。
3. 选课前请仔细阅读研究生网上选课须知(2017年修订)、研究生网上选课指南(2017年修订)及网上选课流程。
4. 硕转博的学生请用博士生学号选课,切勿用硕士生学号,否则选课结果无效。
5. 若课程选课状态为候选志愿,在教室容量允许的情况下,建议可先去听课,以保证课程学习的完整性。各阶段选课结束后,请务必上网查询并确认个人最终选课结果。
6. 若课表中课程名称颜色为橙色仅是候选志愿(未最终确定),只有黑色显示的课程才是最终已选中的课程。
7. 研究生课程会存在同一时段选上多门课程的情况,如上课时间冲突,请务必在规定时间内自行退课。
8. 选课期间,全校性的公共课选课事宜请咨询研究生培养处(联系电话:88981406),专业培养方案、个人学习计划制定及审核、专业课选课、管理信息系统登录密码等事宜请咨询所在学院(系)研究生科相关负责老师(
各院系联系方式.xls)。
9. 2017-2018学年秋冬学期开始,研究生英语课程0500006研究生英语水平测试、0500007研究生英语交流能力,相应调整为0500008研究生英语基础技能、0500009研究生英语能力提升。具体参见浙江大学研究生外语教学有关规定(2017年修订)。对于未拿到0500007研究生英语交流能力课程学分的老生,需选修新的英语课0500009研究生英语能力提升,同时个人学习计划作相应调整,将0500009研究生英语能力提升添加到个人学习计划中(通过增加跨专业课程的方式添加),将0500007研究生英语交流能力退选。对于未拿到0500006研究生英语水平测试课程学分的老生,无需选课,只需在规定时间内进行网上报名参加考试即可(具体请关注研究生院主页最新通知),同时个人学习计划作相应调整,将0500008研究生英语基础技能添加到个人学习计划中(通过增加跨专业课程的方式添加),将0500006研究生英语水平测试退选。对于硕转博的学生,如硕士阶段已拿到两门英语课的学分则无需再修读英语课程,可将博士阶段学习计划中新的两门英语课退选,同时通过增加跨专业课程的方式将老的两门英语课添加至计划中即可。
10. 符合免修申请条件的研究生需在网上选课期间(冬、夏学期补退选除外)在选课系统中申请研究生学位英语课程免修、登记证书信息并上传证书原件的扫描件(彩色,PDF格式),无需再进行现场确认。研究生培养处统一对申请材料进行网上审核,审核后对免修结果予以公示(届时请关注研究生院网站通知)。
11. 2017-2018学年秋冬学期开始,公共选修课新增设了研究生体育课,有兴趣的同学可在选课系统中通过“课程搜索”——课程性质选择“公共选修课”选修相关课程,体育课不计学分。
12. 具备选课资格的本科生选研究生课程安排在补(退)选阶段。研究生选本科生课程安排在第三、四阶段,具体安排及咨询方式请见“
关于2017-2018学年秋冬学期本科课程选课安排的通知.pdf”。本科生、研究生选课前请仔细阅读《浙江大学本科生 研究生互通选课管理办法(试行)》。具体选课时间及流程请关注本科生院网站相关通知http://bksy.zju.edu.cn/。选课结果、考试安排及成绩可分别在对方系统中查看。
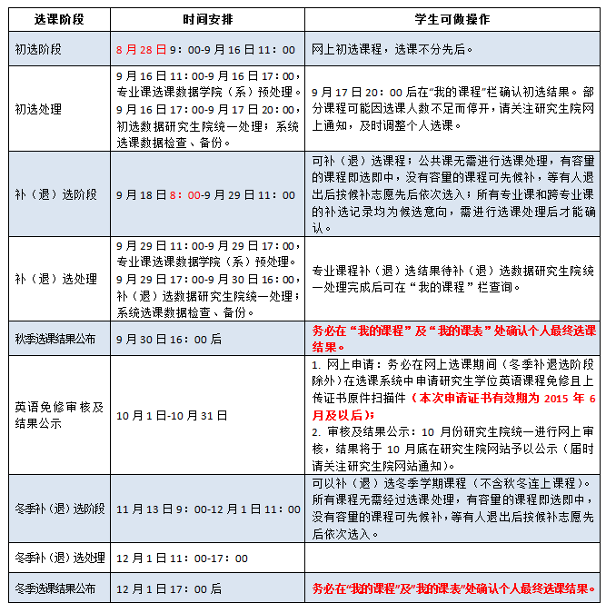
二、选课日程安排
本次选课分初选、补(退)选、冬季补(退)选三个阶段,具体时间安排详见下表。

研究生培养处
2017年7月20日


