一、重点提示
1. 研究生网上选课,请登录研究生院主页,点击“管理系统”,选择“全日制研究生信息系统登录”进行登录。浏览器推荐使用Google Chrome。
2. 进修生(指同等学力申请博士学位和校际协议进修生,进修编号以B或JX或E或LX开头),选课登陆地址请点击:研究生管理系统进修生通道,英语课0500009研究生英语能力提升和政治课的选课将于春夏学期进行。
3. 选课前请仔细阅读研究生网上选课须知(2017年修订)、研究生网上选课指南(2017年修订)及网上选课流程,如有需要,可点击培养方案查询,查看各个学院的培养方案。
4. 硕转博的学生请用博士生学号选课,切勿用硕士生学号,否则选课结果无效。
5. 若课程选课状态为候选志愿,在教室容量允许的情况下,建议可先去听课,以保证课程学习的完整性。各阶段选课结束后,请务必上网查询并确认个人最终选课结果,候选志愿的课程有可能因其他同学退课后释放容量而选上。
6. 若课表中课程名称颜色为橙色仅是候选志愿(未最终确定),只有黑色显示的课程才是最终已选中的课程。
7. 研究生课程会存在同一时段选上多门课程的情况,如上课时间冲突,请务必在规定时间内自行退课。尤其是公共素质课,请理性选择,原则上不要选择多于3个志愿,如选上多个志愿,需自行协调上课时间。
8. 根据浙江大学研究生教学管理实施细则(2017年修订),选课人数少于5人的课程将在秋学期初选处理阶段停开。
9. 选课期间,全校性的公共课选课事宜请咨询研究生培养处(联系电话:88981406),专业培养方案、个人学习计划制定及审核、专业课选课、管理信息系统登录密码等事宜请咨询所在学院(系)研究生科,联系方式详见个人学习计划及我的课程页面中的各院系联系方式(具体负责老师),另附各院系研究生科联系方式供参考。
10. 2017-2018学年秋冬学期开始,研究生英语课程0500006研究生英语水平测试、0500007研究生英语交流能力,相应调整为0500008研究生英语基础技能、0500009研究生英语能力提升。具体参见浙江大学研究生外语教学有关规定(2017年修订),如涉及学习计划调整等,请参见关于研究生学位英语课程教学调整的通知。
11. 符合免修申请条件的研究生(免修条件参见浙江大学研究生外语教学有关规定,本次申请证书有效期为2016年6月及以后),需在网上选课期间(冬、夏学期补退选除外)在选课系统中申请研究生学位英语课程免修、登记证书信息并上传证书原件的扫描件(彩色,PDF格式),无需再进行现场确认。研究生培养处统一对申请材料进行网上审核,审核后对免修结果予以公示(届时请关注研究生院网站通知)。
12. 公共选修课增设了研究生体育课,有兴趣的同学可在选课系统中通过“课程搜索”选修相关课程,体育课不计学分。
13. 具备选课资格的本科生选研究生课程安排在补(退)选阶段。研究生选本科生课程安排在第三、四阶段,具体安排及咨询方式请见附件“关于2018-2019学年秋冬学期本科课程选课安排的通知”。本科生、研究生选课前请仔细阅读《浙江大学本科生 研究生互通选课管理办法(试行)》。具体选课时间及流程请关注本科生院网站相关通知http://bksy.zju.edu.cn/。选课结果、考试安排及成绩可分别在对方系统中查看。
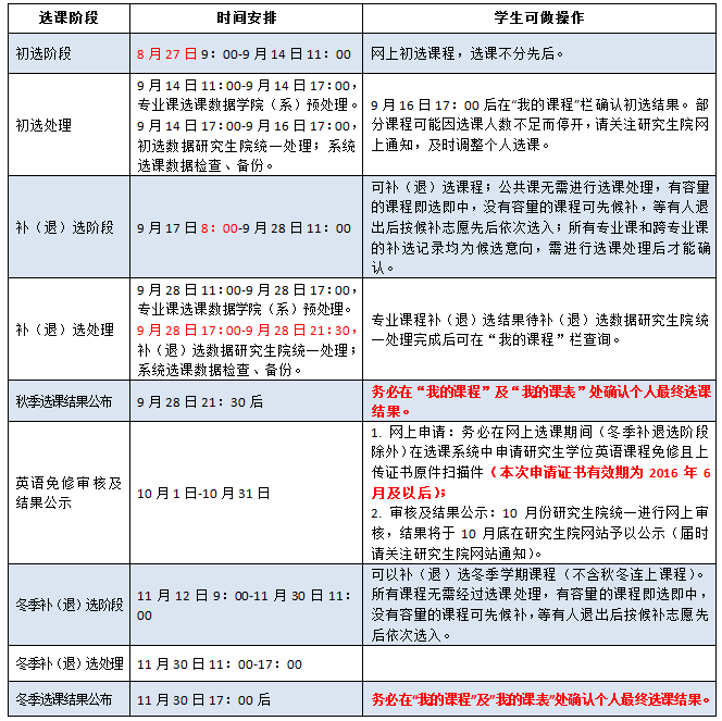
二、选课日程安排
本次选课分初选、补(退)选、冬季补(退)选三个阶段,具体时间安排详见下表。

研究生培养处
2018年7月11日


