各学院(系),相关研究生:
关于2020届毕业研究生图像信息采集的补拍事宜,通知如下:
时间:2019年11月1日周五 上午9:00 - 11:30
地点:紫金港校区西区研究生教育综合楼 东侧三楼大厅
【注意事项】
1、相关研究生提前登录“浙江大学研究生教育管理信息系统”对自己的所有个人信息逐项核对,姓名、身份证号等信息一律以学校当年录取信息为准,不得随意更改。若系统中的身份证件信息有问题,请尽早与所在学院(系)研究生科负责老师联系。
2、本次图像信息采集用于研究生毕业证书、学位证书和国家学历学位认证平台(学信网)的个人图像信息,统一由新华社浙江分社图像采集中心负责拍摄、上传电子版到学信网,收费20元/每人(现金、支付宝均可),提供2寸4张及1寸8张纸质照片一版,每一位研究生只能拍摄一次。
3、请按规定随身携带研究生证或校园卡、个人身份证(国外来华留学生护照)
4、请按影像拍摄要求(详见附件)免冠、着正装;注意保持着装和容貌整洁,不穿黄色、蓝色无袖上装,不佩戴任何饰物,露出眉毛和耳朵。
5、硕博连读博士研究生,请按照学信网图像信息采集有关规定,重新采集图像信息(硕士生阶段采集的照片不能用于博士毕业信息)。
6、研究生拍摄完毕后自行保留“拍摄序号”;并务必关注“拍摄序号”上的微信公众号“浙江高校影像”,以备后期在公众号上校对、确认和下载照片。
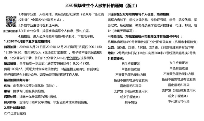
7、新华社为确有合理事由无法参加集中拍摄、集中补拍的2020届毕业研究生提供个人散拍服务。
个人自行去新华社参加散拍要求如下:【务必逐条认真阅读】
(1)个人散拍时,填写信息采集表中学校基本内容为:浙江大学代码:10335。
(2)重点提醒:个人散拍的毕业照片,纸质照片请同学务必留下本人联系方式并自行收取、并及早交给所在学院(系)研究生科负责老师;电子照片请同学在学信网核对后下载并发送至glc@zju.edu.cn,在邮件中注明学号、姓名和身份证号,以便学籍办及时核准关联学历注册信息。(个人散拍者若不做此项步骤,将无法上传毕业论文、无法打印毕业证书)
(3)散拍通知详见附件。
爱体育网投
2019年10月23日


